保险合同怎么看如何看保险合同
保险已经不再是多年前那种让人闻之而走开的事了,生活中越来越多的人在接触保险,随着社保和商属蟓彩瘵业保险的普及越来越多的人相信且买了或即将购买保险,可是很多人都说保险合同那么一大本,看都看不懂。难道保险合同真的有那么难吗?那么多我们真的需要全部掌握吗?其实也没有这个必要,一般来说,只要我们把保障相关的方面看懂,把免责部分看透,把保障的范围看明白就好了。在这里介绍一下如何简单且快捷地看懂保险合同。
首先,我们拿到保险合同时要看合同的封面是什么公司的什么险种,一般有分红的会有注明“分红型”,有的是终身寿险,有的则是定期寿险,这些主要看险种主险名称那里。如图1。

接下来我们要看的是保险合同正本的保险单,如图2。

这里面包含有主险,附加长险,附加一年期短险等,栏目细分有缴费年限,基本保险金额以及保险费用等等。主险保险金额是指因意外或疾病类死亡或达到一定残疾所赔付的额度,附加重大疾病(一般是长险)则是指通过相关医院确诊为重大疾病后能提前给付的额度。以上两个险种都是我们在最后才用得上,或者说是我们极不情愿看到的,而下面的附加短期险才是我们在生活中真正发挥作用的险种,比如无忧意外和无忧(意外)医疗(A类一般针对没有社保的客户,B类一般针对有社保的客户),附加残疾,住院医疗等等,因为在我们一生中死亡只有一次,但是意外和疾病没有谁能算准有多少次,因此说这些险种才是真正在我们生活中发挥作用的。这里的附加险后面也注有基本保险金额,这些要注意看额度是多少,如果随着社会的发展觉得这些额度不够时可根据情况再自行购买保险进行补充(包括主险也是如此)。
所有险种均有初始费用,包括社保也不列外,只是社保是用称统筹账户和个人账户的名称遮住了。一般来说商业险的初始费用在第一年最高,而接下来的几年逐渐递减,到第六年后便是一般稳定了,各个险种根据其特点不同而略有不同。
再往后我们要看的就是保险的责任和责任免除及终止的部分,这些一般在中间部分了,因此建议查看保单的目录来翻看,一般会在责任免除部分加上阴影或者加粗以引起客户注意,如图3。

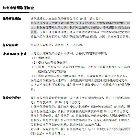
最后我们要看的部分便是如何申请领取保险金,如图4。

这里面要注意细读,因为涉及一些报案程序以及规定的相关日期,还有如果超出日期该如何处理等等问题,这些也是关系到客户的切身利益的,因此这些地方要细读,而特别是其加粗或阴影部分更是不能大意。
在了解这些之后我们也就基本能知道自己买的什么,保的什么了,哪些是能保的,哪些是不能保的(责任免除部分),因此在我们日常生活中都相应的要注意一些事项,比如酒驾,无证驾驶属于责任免除范围,那么我们就应该注意不能酒驾和无证驾驶等事项,还有就是触犯法律类的,比如吸食毒品等等。懂得了这些后我们也不会再说保险公司是霸王条款,是骗人的之类的,因为保险法也是在国家法律范围之内的。